疫情病句修改(疫情语病)
修改病句通过这次疫情防治工作使我深刻体会到了生存的意义?
或:这次疫情防治工作使我深刻体会到了生存的意义 。【注】虽然这个病句的最主要毛病不在这里 ,但是“生存”改成“生命 ”更好一些。

这句话是病句,可以改为:经过这次疫情,我们切身感受到人类面临的共同挑战 ,明白了许多原来不懂得的道理。
“通过”和“使”不能同时出现,不然缺少主语 。可以删去其中一个。
通过这次疫情,大家都明白了锻炼身体的重要意义。这次疫情 ,使大家都明白了锻炼身体的重要意义 。
答案:修改后:“为了减少雾霾天气的发生,政府制定了严格的空气污染防治措施,并呼吁市民绿色出行。 ”解析:原句“减少雾霾天气”搭配不当 ,应改为“减少雾霾天气的发生”。综合强化训练练习1下列句子中,语病类型相同的一组是:①通过这次培训,使我掌握了多项技能 。
疫情期间我们要避免少去人群聚集的地方防止感染,修改病句?
〖壹〗 、“避免 ”和“少去”语义重复,可选其一。修改为:疫情期间我们要少去人群聚集的地方防止感染。希望能帮到你。
〖贰〗、疫情期间 ,游客聚集行为存在极大安全隐患,应严格遵守防疫规定,避免聚集 。聚集行为增加感染风险:疫情期间 ,人群聚集会显著增加新冠病毒传播的风险。例如,南宁石门森林公园在樱花开放期间,周末两天有700到800人密集扎堆前往公园踏青赏花 ,这种聚集行为极易导致病毒传播。
〖叁〗、避免人群聚集的重要性 减少感染风险:人群聚集是疫情传播的高风险环境 。在密集的人群中,病毒更容易通过飞沫 、接触等途径传播,从而增加感染的风险。维护公共安全:避免人群聚集不仅是对个人健康的负责 ,也是对公共安全的维护。减少人群聚集可以降低疫情爆发的可能性,保护更多人的生命安全 。
〖肆〗、社交活动方面不聚集、不扎堆,少去人流量大的地方 ,减少不必要的聚会。人群聚集的场所空气流通相对较差,病毒传播风险较高,减少聚集能有效降低感染几率。信息传播方面不信谣,不传谣 ,避免不必要的恐慌,也不要给他人制造恐慌 。

在疫情期间我们必须每天养成戴口罩和勤洗手修改病句有几种改法?
〖壹〗 、回复:—,疫情期间 ,我们必须养成:每天戴口罩和勤洗手的良好习惯。二,疫情时期,坚持戴口罩和勤洗手 ,是必须注意的事儿。三,今后要养成,戴口罩和勤洗手的好习惯 。
〖贰〗、生活方式的重塑日常习惯的改变:出门戴口罩、定期做核酸 、回家先消毒等成为生活标配。就像文中提到“出门前戴好口罩 ,出门后先做个核酸,不带口罩出去总觉得自己缺点啥,好像没有穿衣服光着身子出了门” ,这种习惯的养成深刻改变了我们的日常行为模式。
〖叁〗、日常防护措施勤洗手:使用肥皂或洗手液,用流动水洗手,洗手时间不少于20秒。若没有流动水,也可使用含酒精的免洗洗手液 。在咳嗽、打喷嚏后 ,接触公共物品后,准备食物前、中 、后,用餐前 ,上厕所后等情况下都应及时洗手。正确咳嗽和打喷嚏:咳嗽或打喷嚏时,用纸巾或肘部遮挡口鼻,避免飞沫传播。
〖肆〗、疫情期间勤洗手 疫情期间勤洗手 ,疫情当下,尚无有效的药物治疗,唯有勤洗手和戴口罩是减少感染新冠病毒的有效法宝 ,可是频繁的洗手也会带来一些问题,所以疫情期间勤洗手至关重要,大家一定要重视!疫情期间勤洗手1 其实之所以要大家勤洗手 ,主要还是因为新型冠状病毒的传染性非常强 。
〖伍〗、保持健康生活方式,做好个人清洁卫生 在疫情期间遵照少出门,戴口罩,勤洗手的原则 ,主动隔离,保持个人和居家的清洁卫生。要保持作息规律,保证睡眠时间 ,合理膳食均衡营养,增强自己的免疫力和抗病毒能力。
修改病句
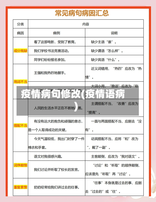
个人建议修改病句要“一读二找三改四检查 ” 。 一读:读通句子,弄清原句的本意。本意是指原句所要表达的主要意思。 二找:确定句子的病症 。要修改病句 ,先要找到句子的病证,确定病因。 三改:对症下药。 四检查:改完后还得重读一两遍,看看有毛病的地方是否都修改了 ,修改的是否恰当,是否保持了句子的愿意 。
其次:修改病句的几种常用符号—改正 、增补、添加、删除 、调换。 常见病句类型有 1 成分残缺 2用词不当 3搭配不当 4词序颠倒 5前后矛盾 6重复罗嗦 7不符逻辑 8分类不当 9指代不明 10关联词用错 最后:修改病句我们总结归纳为四个步骤:读、找、改 、查,在具体的病句中诊断病句的类型 ,再确定“病因”,对症下药。
展开全部 找准病因:通读句子,分析词语和句子的意思,注意标点符号的使用。 对症下药:根据病因 ,选取合适的修改方法 。 细心检查:修改完病句后,仔细检查通顺性和正确性,注意标点符号、词语搭配、语序和语法规则。
二找:确定句子的病症。要修改病句 ,先要找到句子的病证,确定病因 。 三改: 对症下药。根据语句的病症及原因,经过认真思考 ,采用增 、删、调、换等方法,动手把错的地方改正。 四检查:改完后还得重读一两遍,看看有毛病的地方是否都修改了 ,修改的是否恰当 。
修改病句的方法 『1』用词不当 ①感情色彩不当。如:他那认真刻苦的学习精神,值得我们每个同学效尤。(“效尤’的意思是“学坏的样子”,是贬义 ,用在这里不合适,应改为“学习” 。) ②关联词用错。 如:只有坚持核查,就能和平解决伊拉克问题。(“只有 ”和“才”连用,应把“就”改为“才 ” 。
如今人们素质的提高 ,决定着国家是否强大。(“是否”改为“的”)毛泽东永远激励我们。(毛泽东后加“的事迹 ”)历史虽然背的东西很多,而且使我们增长知识。(“而且”改为“但是”)就算到了最后一刻,也切忌不要放弃!(将“切忌 ”删去)走进博物馆 ,觉得很豪华 。
修改病句:为了防止非典疫情不在反弹,市领导要求各单位进一步加强管理...
“为了防止非典疫情不在反弹,市领导要求各单位进一步加强管理,制定严密的防范措施。”一般情况下 ,政府部门是不会“防止”疫情“不再反弹 ”的,语句中“防止”与“不再”两词矛盾,去掉其中一个即可。
只有经常接触社会 ,密切联系群众,才能不断增强国防意识,时刻把国家安危和人民忧乐放在心上 。(修改:只有经常接触社会、密切联系群众 ,我们才能不断增强国防意识,时刻将国家的安危和人民的心情放在心上。) 为防止“非典”疫情不再反弹,市领导要求各单位进一步加强管理,制定严密的防范措施。
原句:为防止“非典 ”疫情不再反弹 ,市领导要求各单位进一步加强管理,制定严密的防范措施 。(错误:不是“层次结构不清晰”,而是错误地用了两次否定 ,结果反而变成了肯定,即前半句变成“为了使非典疫情反弹”)修改:为防止“非典 ”疫情反弹,市领导要求各单位进一步加强管理 ,制定严密的防范措施。
例:为了防止非典疫情不再反弹,市领导要求各单位进一步加强管理,制定严密的防范措施。(去掉“不”)句中出现多个否定词时要注意 。例:科学发展到今天 ,谁也不会否认地球不是绕着太阳运行的。